将高效吸收光能的半导体材料与高选择性催化的活细胞集成,合成一种新的人工体系(“人工光细胞”),利用微生物的优异胞内催化能力将半导体吸收的光能转化为化学能,可潜在大幅提高人工光合作用的效率和特异性生产复杂化合物的能力,为光驱生物制造技术给予新的路径。然而,半导体材料吸收光能产生的是电子,细胞利用的能量为生物能(ATP和(NADP)H),因此必须将电子转化为生物能才能实现新技术路径。由于细胞膜磷脂双分子层绝缘性,致使半导体材料光生电子极难进入细胞,与胞内生物电子交汇并转化为生物能的效率低。因此如何将光生电子高效转化为细菌可用的生物能是现在亟需解决的问题。
细菌胞内的生物电子沿着位于细胞内膜上的氧化呼吸链传递向下游传递,在内膜建立跨膜质子梯度,从而驱动ATP合酶产生ATP。周质空间是位于细菌内外膜之间的狭窄空间,如果能将半导体纳米颗粒定向在周质空间内合成,光生电子可在物理空间更接近氧化呼吸链,有利于光生电子进入氧化呼吸链并传递,进而驱动ATP的合成。我们应该如何在细菌周质空间定向合成纳米材料,构建独特材料-细菌杂合体呢?
近期,中国科研实验室深圳先进技术研究院合成生物学研究所高翔课题组与芝加哥大学田博之课题组报道一种新型“人工光细胞”构建方法,将半导体材料吸收光能产生电子有效转化为生物能,使不能利用光能的工业发酵微生物有效利用光能。研究团队受自然界中材料-生物界面的启发:例如,厘米尺度的动物鳞片与表皮细胞,微米尺度钙板金藻外壳材料与细胞之间,均形成具有保护功能的外壳材料。所以,研究人员构思了在大肠杆菌的周质空间中定向合成CdS半导体材料,为其装上纳米光伏颗粒的外壳,合成新型生物界面的设计思路。
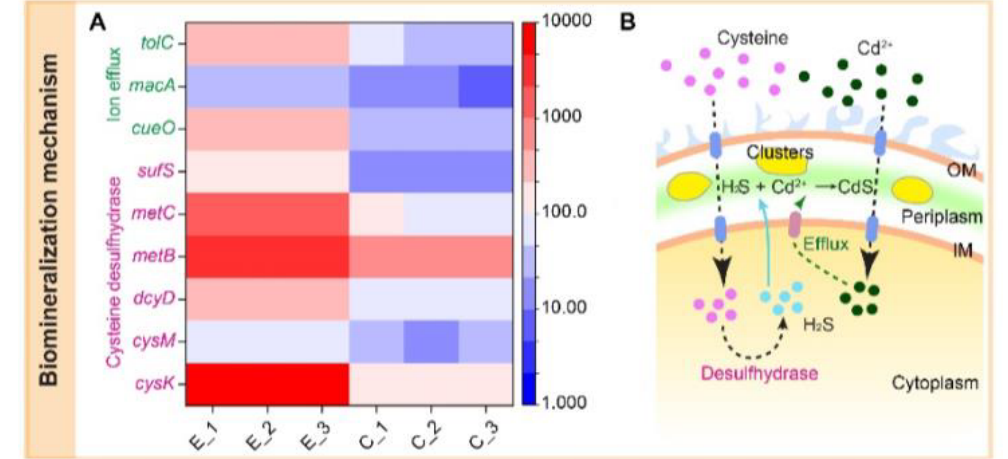
团队顺利获得在大肠杆菌周质空间靶向合成半导体材料(纳米光伏颗粒),将半导体材料吸收光能产生的电子高效转化为细菌胞内的生物能。具体来说,研究者在顺利获得大肠杆菌在胞内利用半胱氨酸(Cys)合成H2S, 因H2S具有极高的膜通透性(比水分子高3个数量级),可快速扩散至周质空间并与摄入到周质空间的Cd2+反应,形成相应的CdS纳米颗粒外壳。 科研团队使用基于同步加速器的3D-X射线荧光光谱(3D X-ray fluorescence)和描透射电子显微镜 (STEM)确认大肠菌成功合成CdS纳米颗粒;制备材料-细菌杂合体的超薄切片,顺利获得STEM分析,发现CdS纳米颗粒主要分布在周质空间内,大小约为29.3 nm,其结晶度低;进一步利用超声破碎细胞、溶剂提取和分散细菌中的CdS纳米颗粒,发现其大小仅为6 nm左右,且结晶度提高,说明周质空间原位合成纳米颗粒可能为多个CdS“纳米团簇(nanoclusters)”(约5个),其结晶度降低,但依然赋予了生物杂合体荧光特性,荧光成像和荧光光谱表明周质空间合成的CdS纳米团簇是亚稳态的,主要是无序和富含缺陷的聚集体。
为了研究CdS形成的机制,研究人员对周质空间原位合成CdS纳米团簇的细菌进行转录组分析,发现细菌中与H2S合成相关的基因(cysK、dcyD、cysM、metB、metC和sufS等)、外排泵相关基因(tolC、cueO和macA等)都显著上调,表明Cd2+被细菌吸收进入周质空间和胞内,胞内的Cd2+顺利获得细菌外拍泵又被转移至周质空间(降低重金属离子对细胞的毒性),而H2S具有极高的细胞膜穿透能力,快速从胞内进入周质空间,与Cd2+反应合成CdS纳米颗粒。因此,CdS在大肠杆菌的周质空间内形成。
转录组还显示周质空间内合成CdS的细菌杂合体在光照的条件下,与氧化呼吸链相关的基因(包括甲酸脱氢酶、NADH脱氢酶、甘油醛-3-磷酸脱氢酶、丙酮酸氧化酶、d -乳酸脱氢酶和葡萄糖脱氢酶)和ATP合成酶相关基因均显著上调,表明CdS吸收光能产生的电子加速了细菌氧化呼吸链电子传递速率,因此可能提高ATP的合成。为了验证这一推测,研究人员对杂合体胞内ATP浓度进行分析,发现杂合体在光照条件下比黑暗条件下的ATP高8.1倍,并应用于提高ATP有助于的合成途径的代谢通量。
相关成果发表在国际高水平学术期刊Science Advances(科学进展)上,中国科研实验室凯发k8国际合成生物学研究所高翔研究员和芝加哥大学的田博之教授为本文的通讯作者,芝加哥大学林艺良(现为新加坡国立大学助理教授)、史久昀和深圳先进技术研究院冯炜为本文第一作者。该工作取得了深圳合成生物学创新研究院等项目的支持。
原文链接

细菌周质空间定向合成纳米光伏颗粒实现光生电子到生物能高效转化

周质空间定向合成CdS纳米团簇

细菌周质空间定向合成CdS纳米颗粒机制解析

周质空间-半导体生物界面的光生电子与氧化呼吸链偶联驱动半人工光合作用